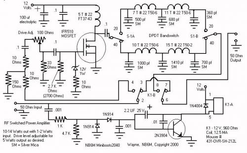
NB6M Miniboots
Ενα απλό ενισχυτάκι για έναν QRP πομποδέκτη με έξοδο απο 0.7 έως και 5W από τον Wayne, NB6M:
Στο The NB6M Miniboots η περιγραφή του και πολλά στοιχεία για την κατασκευή του.
Εκτιμώ ότι το κόστος δε ξεπερνάει τα 10Ευρώ (χωρίς κουτί και κονέκτορες) και θα το δοκιμάσω. Θα ανεβάζει το FT-817 στα 10-14W απο τα 80 στα 20Μ. Ταυτόχρονα ειναι ίσως το πιο απλό σχεδιάκι για να δώσει 5-8W απροβλημάτιστα με 12V σε μια ιδιοκατασκευή.
Ενα θέμα είναι η συμπεριφορά του IRF510 στα 11.1V της LiPo αλλά, θα δείξει.
Αν αποφασίσει κανείς παράλληλη κατασκευή/δοκιμές έχω MOSFET και κάποια άλλα υλικά να του δώσω να μη καθυστερεί με παραγγελίες.
73, Πάνος, SV1COX
