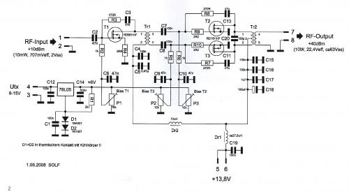
QRP-PA2008 10Watt /1.8-30Mhz linear AMP
Παρέλαβα χτες από το www.qrp-shop.de το κιτ ενός μικρού γραμμικού ενισχυτή για τα 160-6m (10mW in - 10W out).
To kit άργησε πάαααραπολύ (πάνω από 40 ημέρες) και είναι σαφώς ακριβό (50Ε) όμως:
1. Οι συνάδελφοι εκεί είναι κολλημένοι πολλά χρόνια με το QRP και μου αρέσει να στηρίζω ανθρώπους να βγάζουνε τα προς το ζειν από κάτι που πραγματικά αγαπούν.
2. Ήτανε ταχύτατοι, ευγενέστατοι και ειλικρινείς σε όλη την σχετική ηλεκτρονική αλληλογραφία.
Οπότε φθηνή και γρήγορη αγορά από εκεί? σαφώς όχι. Ασφαλής? σαφώς ναι.
Η κατασκευή ξεκινάει από 3 SMD αντιστάσεις που σαφώς και ΔΕΝ μπορώ να κολλήσω εγώ. Αλλά σίγουρα θα μπορεί κάποιος σε κάποιο κοντινό τηλεορασάδικο, οπότε αθροίστε και αυτά τα εργατικά στο συνολικό κόστος του κιτ.
Λείπει επίσης μια ψύκτρα (πολύ δυσεύρετο και ακριβό προιόν πριν από 20 χρόνια αλλά χιλιάδες διαθέσιμες τσάμπα πια με απλές μετατροπές αυτών από τα πεταμένα pc).
Λείπει και το απαραίτητο LowPass filter που θα πρέπει να βάλουμε μετά τον ενισχυτή. Για αυτό το λόγο από το ίδιο κατάστημα παραγγείλαμε και 2 T-50-2 toroids.
Λείπει και ένα RF-Atenuator που να φροντίζει η RF στην είσοδο του ενισχυτή να είναι "λιγότερη" από 10mW (η μεγιστη είσοδος που σηκώνει το ενισχυτάκι).Μερικές αντιστάσεις άνθρακα και μια μεταβλητή αντίσταση δηλαδή.
Και, τέλος, λείπει ένα κύκλωμα που να "αισθάνεται" την RF στην είσοδο του ενισχυτή και να ενεργοποιεί ένα relay που να τοποθετεί τον ενισχυτή στο κύκλωμα κεραία-TX/RX όποτε θέλουμε να εκπέμπψουμε. (από 2-3 αντιστάσεις, διόδους, πυκνωτές, ένα τρανσίστορ και ένα relay φυσικά).
Όλα αυτά ελπίζω να τα δούμε εδώ μαζί όσο προχωράει η κατασκευή και οι δοκιμές.
Ελπίζω ΦΥΣΙΚΑ στις συμβουλές και τις υποδείξεις σας.
Όταν δεν υπάρχει χώρος και δεν είμαστε και εξ επαγγέλματος ηλεκτρονικοί το κιτ εκτός από μια καλή επιλογή είναι καμιά φορά και μονόδρομος. Τόσο επειδή αν δεν είσαι εξ επαγγέλματος ηλεκτρονικός είναι εξαιρετικά δύσκολο να βρεις τα απαραίτητα εξαρτήματα σε ανεκτό κόστος όσο ότι με το κιτ αποφεύγεις την αγορά κάποιων συγκεκριμένων εργαλείων όπως π.χ. το να έχεις ένα σετ για την παραγωγή τυπωμένων κυκλωμάτων και τον χώρο που απαιτείται για την παρασκευή και την αποθήκευσή του.
Από εμπειρία έχω παρατηρήσει ότι όταν το κύκλωμα απαιτεί πάνω από περίπου 10 εξαρτήματα η επιλογή του κιτ είναι συμφέρουσα, ανεξαρτήτως κόστους και, εγγυάται την ολοκλήρωση και την λειτουργία του project (όλα αυτά φυσικά όταν δεν είσαι ηλεκτρονικός ή/και δεν διαθέτεις οργανωμένο εργαστήριο).
Τον ηλεκτρονικό όμως δεν τον κάνει μόνο το πτυχίο του αλλά και τα όργανα που έχει στο εργαστήριό του. Ένα καλό πολύμετρο, ένας παλμογράφος/συχνόμετρο, ένα spectrum analyser, διάφορες παραλλαγές και "εκπτώσεις" τους όπως π.χ. το dip-meter, τεχνητά φορτία, εργαστηριακά τροφοδοτικά, γεννήτριες συχνοτήτων (και η γνώση να τα χειριστούμε σε συνδοιασμό με τον χώρο να τα διατηρούμε) είναι οι "λόγοι" που πιθανά δεν μας επιτρέπουν να γίνουμε ούτε καν σωστοί "ερασιτέχνες" ηλεκτρονικοί.
Είναι όλα απαραίτητα όμως για τον έλενγχο αν κάτι πάει στραβά αλλά και την σωστή ρύθμιση του τελικού προιόντος στις κατασκευές που απασχολούν εμάς τους ραδιοερασιτέχνες.
Εκεί πάλι βοηθάει το κιτ γιατί:
1. το τυπωμένο κύκλωμα πάντα ελαχιστοποιεί τα λάθη και ανάλογα με την ποιότητά του συνδράμει και στην ποιότητα του Project.
2. τα εξαρτήματα προέρχονται από stock με το οποίο έχουν φτιαχτεί δεκάδες όμοια project και έτσι οι πιθανότητες να έχουν ήδη αντιμετωπιστεί τυχόν κακές "φουρνιές" και ασυμβατότητες είναι μεγάλες.
Τέλος, δεκάδες homebrew project χωρίς κιτ έχουν εγκαταλειφθεί επειδή έλειπε μόνο ΕΝΑ εξάρτημα που απλά ήτανε αδύνατο να βρεθεί ή άργησε τόσο που πέρασε ο όποιος ενθουσιασμός.
Τον ελάχιστο εξοπλισμό και όργανα λοιπόν για μια ηλεκτρονική κατασκευή "στο σαλόνι" ελπίζω να τον δούμε εδώ μαζί βήμα βήμα στην ολοκλήρωση αυτού του project.
stay tuned
73, Πάνος, SV1COX
